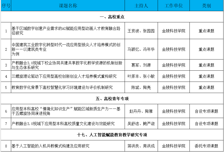
¿ËÈÕ£¬£¬£¬£¬£¬£¬£¬2025Äê¶È½ËÕÊ¡½ÌÓý¿ÆÑ§¡°Ê®ËÄÎ塱ÍýÏë¿ÎÌâÆÀÉóЧ¹û½ÒÏþ£¬£¬£¬£¬£¬£¬£¬ÎÒУ×éÖ¯É걨µÄ¿ÎÌâ¹²ÓÐ8Ïî»ñµÃÁ¢Ï£¬£¬£¬£¬£¬£¬ÆäÖÐÖØµã¿ÎÌâ5Ïî¡¢ÇàÄêרÏî2ÏίÍпÎÌâ1Ï£¬£¬£¬£¬£¬£¬Á¢ÏîÊýÄ¿´´Àúʷиߡ£¡£¡£¡£¡£¡£¡£¡£
×Ô½ËÕÊ¡½ÌÓý¿ÆÑ§ÍýÏëÏòµ¼Ð¡×é°ì¹«ÊÒÐû²¼Í¨ÖªÒÔÀ´£¬£¬£¬£¬£¬£¬£¬¸ßµÈ½ÌÓýÑо¿ËùÈÏÕæÑо¿Îļþ¾«Éñ²¢×éÖ¯Âäʵ£¬£¬£¬£¬£¬£¬£¬Ñ§Ð£É걨µÄ¿ÎÌ⺸ÇÖØµã¿ÎÌâ¡¢ÇàÄêרÏî¼°È˹¤ÖÇÄܽÌÓý½ÌѧÑо¿×¨ÏîµÈ¶à¸öÀàÐÍ£¬£¬£¬£¬£¬£¬£¬ÌåÏÖÁËѧУÔÚ½ÌÓý¿ÆÑ§Ñо¿µÈ·½ÃæµÄ»ýÀÛÓë̽Ë÷¡£¡£¡£¡£¡£¡£¡£¡£
±¾´Î»ñÅú¿ÎÌâÖÐÓÐ5Ïî¿ÎÌâÒÔÓ¦ÓÃÐ͸ßУ°ìѧʵ¼ùΪÆðµã£¬£¬£¬£¬£¬£¬£¬Õë¶Ô½ÌѧÖÊÁ¿ÌáÉý¡¢¿Î³ÌϵͳÓÅ»¯µÈÏÖʵÎÊÌ⣬£¬£¬£¬£¬£¬£¬Ìá³öÑо¿Ë¼Ð÷ºÍˢз¾¶£»£»£»£»£»£»ÓÐ3Ïî¿ÎÌâ¾Û½¹Êý×Ö»¯Å侰ϽÌÓý½ÌѧˢУ¬£¬£¬£¬£¬£¬£¬ºôÓ¦Á˽ÌÓýÇ¿¹ú¡¢½ÌÓýǿʡ½¨ÉèµÄÏÖʵÐèÇ󣬣¬£¬£¬£¬£¬£¬Ò²ÎªÎÒУ½¨Éè½ËÕʡһÁ÷Ó¦ÓÃÐͱ¾¿Æ¸ßУÖúÁ¦¸³ÄÜ¡£¡£¡£¡£¡£¡£¡£¡£
ÏÂÒ»²½£¬£¬£¬£¬£¬£¬£¬¸ßµÈ½ÌÓýÑо¿Ëù½«×öºÃ¿ÎÌ⿪Ìâ¡¢¾·Ñ×ÊÖúµÈ·½ÃæµÄÖÎÀíЧÀÍÊÂÇ飬£¬£¬£¬£¬£¬£¬Æð¾¢Ö¸µ¼¿í´óÎ÷ϯ¾Û½¹Ó¦ÓÃÐ͸ßÖÊÁ¿°ìѧÀíÂÛºÍʵ¼ùÑо¿£¬£¬£¬£¬£¬£¬£¬²ú³ö¸ßˮƽÑо¿Ð§¹û£¬£¬£¬£¬£¬£¬£¬Ð§ÀÍѧУˢÐÂÓëÉú³¤¡£¡£¡£¡£¡£¡£¡£¡£
